01月07日 爱达邮轮-爱达地中海号 广州-芽庄-亚庇-斯里巴加湾-广州 8晚9日游
本产品由同程国际旅行社有限公司提供服务,统一社会信用代码:913205945593070973,经营许可证:L-JS-CJ00070

爱达邮轮-爱达地中海号了解更多条点评
吨位:86000吨载客:2680人首航:2003年楼层:12层










相关产品推荐省
爱达地中海号
地中海号邮轮(爱达·地中海号)是由中船嘉年华旗下爱达邮轮团队负责全面运营的精神级邮轮。它是由Kvaerner Masa-Yards公司(现为Aker Finnyards)在芬兰赫尔辛基建造,当时建造成本高达四亿欧元。 2021年,歌诗达...了解更多
行程介绍
- 领取优惠券
- 我的优惠券
没有达到资格券满减金额
没有达到资格券满减金额
没有达到资格券满减金额
没有达到资格券满减金额
没有达到资格券满减金额
没有达到资格券满减金额可选资源
费用说明
- 爱达邮轮(上海)爱达·地中海号船票(含8晚住宿、指定餐厅免费膳食、指定的船上设施、船上娱乐节目及活动)。
- 邮轮港务费及税费。
- 含岸上观光
1,签证费用:根据不同国家的不同的签证要求,客人需要自行支付办理团体旅游签证和个人旅游签证所需的费用。
2,本产品不含邮轮服务费。该费用于船上支付给邮轮公司,将计入您的船上消费账单中。
3,全程邮轮服务费。邮轮上支付,参考费用:4周岁及以上(含4周岁)的旅客,内舱、海景舱、阳台房,每人每晚130港币;套房,每人每晚150港币。未满4岁的旅客免收服务费。 收费标准仅供参考,实际以船上公布价格为准。
4,船上收费餐饮娱乐:如收费餐厅、收费娱乐设施、VIP演出活动坐席等。
5,其他收费或自费项目:包括并不仅限于免税店购物,酒水套餐购买以及港口停靠期间岸上观光个人产生的费用等。
6,本产品不含前往上船地及从下船地返回的交通费用,敬请自理。请妥善安排好您的行程,以免误船。
7,费用包含”中未写明的机票和酒店等需自理。请妥善安排您的行程,强烈建议提前1天抵达出发城市。
8,往返码头的交通费:往返码头登离船的交通、食宿费用需要您自理,请您妥善安排,以免耽误出行。
9,本产品不含办理“签证说明”中指明自理的签证或证件费用。
10,Wi-Fi套餐:船上通讯支持高速的卫星通讯技术,并提供付费上网服务,套餐价格以实际船方公布价格为准,请于登船首日购买。
- 在下列情况下,船长有权自行对航行范围作出修改、变更停靠港口的顺序和/或省略其中某个或某些停靠港口:(1)因不可抗力或其他超过船长或船主的控制范围的情形;(2)为了旅客和邮轮的安全性而有必要的;(3)为了使邮轮上的任何人获得岸上医疗或手术治疗;(4)任何其他可能发生的紧急情况,包括因特殊情况引起的燃料问题,船长的决定是最终决定。
- 当旅客不适合开始或继续航行,或可能对船上的健康,安全,纪律造成危险的,船长有权利在任何时候,视情况作出任何以下决定:(1)拒绝该旅客登船;(2)在任意港口让该旅客下船;(3)拒绝该旅客在任何特定港口下船;(4)限制该旅客在邮轮的特定区域或拒绝该旅客参与船上的某些活动。
- 在出发前或航程期间,邮轮公司有权根据天气、战争、罢工等不可抗力因素及特殊原因调整、改变或取消行程。邮轮公司并未对邮轮离港和到港时间作出保证,并且可能因恶劣天气条件、航行中的紧急事件、途径水域、港口和海峡的管制、船只安全无法保证以及其它任何超出游轮公司可控范围的因素,导致巡游行程中的任何环节出现迟延,或取消停靠/变更港口的停靠。对此携程将不承担任何赔偿责任。最终行程均以船票为准,携程不承担航变造成的除船票外损失,预订机票务必确认行程准确。
- 本产品价格以预订时价格为准,不支持降价即退。
出行人信息(护照信息)和舱位资源(舱型、舱号)在订单确认后将不接受任何性质的更改/修改,故订单付款前请务必再次核对所有出行人信息和舱位资源。
出发前 90 天及以上取消订单,收取全部费用30% 的业务损失费;
出发前 89 至45 天取消订单,将收取全部费用80% 的业务损失费;
出发前 44 天内取消订单,将收取全部费用100% 的业务损失费;
- 以上条款适用于任何情况的取消。产品预订后,修改订单信息(如:更改出行人数、更改出发日期、更改舱房数量、更改舱房资源),将被视为取消订单,需要按照产品披露的违约条款收取损失费。
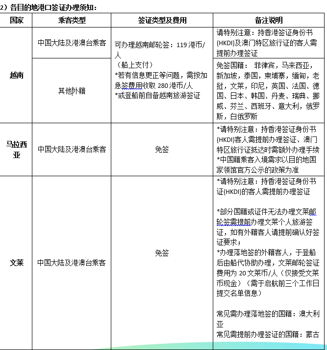
签证说明
一、 证件及签证
1)旅行证件要求:
1.持本人有效因私护照
2.护照有效期须在离船日仍有6个月以上
3.护照上有2页以上的空白签证页

预订须知
- 预订须知
- 安全须知
- 签约支付
- 行前准备
出游在外,安全第一,不要让您的家人为您担心哦~可点击查看同程为您制定的《安全指南》哦~
本产品由同程国际旅行社有限公司提供服务,统一社会信用代码:913205945593070973,经营许可证:L-JS-CJ00070
- 根据《关于公布失信被执行人名单信息的若干规定》,纳入失信被执行人名单的被执行人将被采取限制消费措施。根据《限制消费令》,限制高消费人员,不得有旅游度假等高消费及非生活和工作必需的消费行为。若出行人属于失信被执行人、限制高消费被执行人及其法定代表人、实际控制人,请您承担无法出行的风险。
- 产品确认单中的条款约定与旅游合同主协议、合同补充条款不一致的,以产品确认单中的约定为准。
- 建议您于出发前自行购买全程保险,为您的出行提供保障。
- 邮轮住宿说明:
(1)舱房内每位乘客必须占床(含婴儿),同一舱房内第一/二位乘客儿童价格与成人相同。
(2)邮轮部分房型可选择家庭房。鉴于普通套房及以下(家庭房)的房间面积有限,如您需要三人或四人入住一间,空间会相当拥挤,望您谅解.
(3)2人以上入住同一间舱(仅限家庭房),第三/第四位乘客为下拉床或沙发床。 - 针对特殊人群的要求: 任何存在身体或精神状况、残疾或在航行中需要医疗或特殊护理等需求的特殊人群,应在预订时通知爱达邮轮客服中心以确认是否适合邮轮旅游,并须与法定监护人(如有)同行。若非法定监护人陪同出行,请确保已获法定监护人的同意、明确监护责任。请携带以下资料登船(一式两份):特殊人群与法定监护人的关系证明复印件(出生证与户口簿、结婚证等);及由法定监护人及陪同人共同签署的《法定监护人同意书》。
- 因邮轮上没有专科医师及医疗设施,邮轮离岸后无法及时进行急救和治疗,为防止途中发生意外,旅游者购买邮轮旅游产品、接受旅游服务时,应当如实告知我司和邮轮公司与邮轮旅游活动相关的个人健康信息,参加适合自身条件的邮轮旅游活动。如隐瞒有关个人健康信息参加邮轮旅游,由旅游者承担相应责任。
- 针对老人的要求: 爱达邮轮对于预订客人没有限制登船年龄上限,但长者需确保出行时的健康状况适合搭乘邮轮。由于船上医疗设施有限,我们建议随身携带医生开具的健康证明文件或体检报告,并确保购买了个人境外旅游保险和有家人全程陪伴,如有慢性病的记得携带常用药品和相关病史报告(更多出入境药物携带要求请您以目的地领馆以和中国出入境管理局公布的信息为准)。此外,我们建议70岁以上高龄老人出行,至少满足其中2条: (1)至少有1位中年人或者青年人陪同。 (2)医院出具适合国际旅行的健康证明或者有结论性论述的体检报告(6个月内)。 (3)建议提前购买含有国际救援的人身意外险。 同时,70岁以上高龄老人需要签署《长者登船健康声明》
- 针对婴儿的要求: 航行开始之日出生未满 6 个月的婴儿不能上船,对于航行时间 15 天或者更长时间的巡游,此最低年龄限制将提高至 12 个月。对于未达到最低年龄标准的婴儿,我们欢迎客人选择稍晚一些的行程,享受更完美的度假体验。 如您的婴儿达到出行年龄且自行携带婴儿车或婴儿床,请您在至少开航前 10 天报备,客服人员将为您办理相关手续。如您未按要求进行报备的,爱达邮轮公司将有权拒绝您及随行物品登船。
- 针对儿童的要求: 18周岁以下的乘客即视为未成年人,同一间舱房内必须有一人年满18周岁(年龄按航次出发日期计算)。 18 周岁以下的儿童必须由至少一位 18 周岁以上的客人陪同(“陪同人”)。如非法定监护人陪同出行,需确保已取得法定监护人的同意,同时陪同人在航行(包括上下船)全程承担一切法定监护人应当承担之监护出行者的人身、财产安全的义务与责任。陪同人所行使(或默许)的任何对出行者的监护行为将视为法定监护人行使的监护责任和行为。爱达邮轮对陪同人进行的任何形式的询问、说明、声明、通知,均视为已向法定监护人同等做出并被承认。 请携带以下资料登船(一式两份):未成年人的出生证明复印件和有法定监护人与孩子信息页面的户口簿复印件;及由法定监护人及陪同人共同签署的《法定监护人同意书》。
- 每位出行的乘客必须占床,儿童与成人同价。没有船票的客人将被拒绝登船,邮轮码头将不接受现付购买船票。
- 针对孕妇的要求: 孕期超过 24 周的孕妇不能预订邮轮行程(以邮轮航程结束之日计算)。未超过 24 周的孕妇,需要出具医院证明,需要含有怀孕周数、预产期并加盖医院公章及诊断医生签章,同时应含有证明母亲和胎儿健康状况良好、合适邮轮旅行且非高风险怀孕的医学诊断。 请至少在开航前 10 天向爱达邮轮客户服务中心报备,如无法提供符合要求的医院证明,则爱达邮轮公司有权取消您的预订或拒绝您的登船要求。 在出行前,请您下载《孕妇登船免责声明》,填写妥当后,于登船当天随身携带。
外交部及文旅部
1.在您预订及出游过程中,我们请您特别关注中国外交部领事司发布的安全提醒(http://cs.mfa.gov.cn/gyls/lsgz/lsyj/)和文化和旅游部发布的出行提示,携手一起关注,共筑旅行安全。
外交部安全提醒
详情请点击“外交部安全提醒”。
安全须知
为了增强旅游者安全意识,普及旅游安全基本常识,普及文明行为公约指南,使旅游者参加旅游活动的计划能圆满、愉快、顺利完成,请您仔细阅读安全指南及文明行为公约指南。
出游安全常识
旅行之前应了解旅行地气候,、气象情况及当地治安情况,做出风险评估。出差旅行优先选择飞机、火车、汽车等国有交通运输工具,不要搭乘便车和车况差的交通工具。对周围情况保持警惕等。详细的出行安全常识请点击查看
旅游活动风险提示
游泳、漂流、潜水、滑雪、溜冰、戏雪、冲浪、探险、热气球、高山索道等活动项目,均存在危险。参与前请根据自身条件,并充分参考当地相关部门及其它专业机构的相关公告和建议后量力而行
游客参与同程旅游产品包含的行程或推荐的自费项目时,包含但不仅限于,高原游、滑雪、滑冰、雪上电单车、滑草和滑沙等,应选择自己能够控制风险的活动项目,并对自己的安全负责。
详细的安全风险防范及紧急急救措施参见以下链接:登山,高原游,滑冰,滑草、滑沙,滑雪、雪上电单车,驾驶,攀岩、过山车,漂流,潜水,热气球、高空跳伞、滑翔跳伞,沙漠四驱车、野外攀山四驱车,水面活动,水上降落伞,体验竞技性体育项目,野外探险,游乐场高刺激机动游戏,与动物相关活动
特殊人群安全防范
相对于普通游客而言,特殊人群(如孕妇、老人、儿童)更应注重旅途安全,请您根据自身情况,谨慎前往。同程旅游为您提供了特殊人群安全防范,请您仔细阅读。详细请点击查看
失信提示
各大航空公司最新规定,国家最高人民法院发布为失信人的,失信人不得乘坐飞机。如游客属失信人,请报名前务必向旅行社说明。如未提前说明,出票前发现为失信人,签证,地接及其他相关损失由失信人全部承担;机票出票后发现为失信人,机票及地接所产生的相关损失由失信人自行承担。国家法院失信人验证网站为:http://shixin.court.gov.cn/
中国海关总署相关规定
根据中国海关总署颁布的2010年第54号、2016年第19号、2016年第25号令,进境公民旅客携带在境外获取5000元以内(含5000元)个人自用进境物品的基础上,允许其在口岸进境免税店增加一定数量的免税购物额,连同境外免税购物额总计不超过8000元人民币的,海关予以免税放行,但烟草制品、酒精制品等国家规定应当征税的商品不在免税范围内,敬请知晓。详情请点击查看
国家质量监督检疫总局
根据发布的《中华人民共和国禁止携带、邮寄进境的动植物及其产品和其他检疫物名录》,将燕窝、新鲜水果、蔬菜、动物源性中药材、转基因生物材料等列入严禁携带或邮寄进境项目,敬请知晓。更多信息, 请点击http://www.aqsiq.gov.cn/
乘坐国际航空注意事项
请务必仔细阅读关于《国际航班手提行李规定》。为确保锂电池的安全运输,避免发生不安全事件,我们友情提醒您,民航局将对旅客携带锂电池乘机进行严格检查。详情请参考民航局关于旅客行李中携带“锂电池、充电宝”乘机规定的公告
文明行为公约指南
为普及旅游文明公约,提高公民出游素质,塑造中国公民良好国际形象,特此公布《中国公民出境旅游文明行为指南》、《中国公民国内旅游文明行为公约》,请您认真阅读并切实遵守。详情:
为提高公民文明素质,塑造中国公民良好国际形象,中央文明办、国家旅游局今天联合颁布《中国公民出境旅游文明行为指南》、《中国公民国内旅游文明行为公约》。
、《中国公民出境旅游文明行为指南》
中国公民,出境旅游,注重礼仪,保持尊严。
讲究卫生,爱护环境;衣着得体,请勿喧哗。
尊老爱幼,助人为乐;女士优先,礼貌谦让。
出行办事,遵守时间;排队有序,不越黄线。
文明住宿,不损用品;安静用餐,请勿浪费。
健康娱乐,有益身心;赌博色情,坚决拒绝。
参观游览,遵守规定;习俗禁忌,切勿冒犯。
遇有疑难,咨询领馆;文明出行,一路平安。
《中国公民国内旅游文明行为公约》
营造文明、和谐的旅游环境,关系到每位游客的切身利益。做文明游客是我们大家的义务,请遵守以下公约:
1、维护环境卫生。不随地吐痰和口香糖,不乱扔废弃物,不在禁烟场所吸烟。
2、遵守公共秩序。不喧哗吵闹,排队遵守秩序,不并行挡道,不在公众场所高声交谈。
3、保护生态环境。不踩踏绿地,不摘折花木和果 实,不追捉、投打、乱喂动物。
4、保护文物古迹。不在文物古迹上涂刻,不攀爬触摸文物,拍照摄像遵守规定。
5、爱惜公共设施。不污损客房用品,不损坏公用设施,不贪占小便宜,节约用水用电,用餐不浪费。
6、尊重别人权利。不强行和外宾合影,不对着别人打喷嚏,不长期占用公共设施,尊重服务人员的劳动,尊重各民族宗教习俗。
7、讲究以礼待人。衣着整洁得体,不在公共场所袒胸赤膊;礼让老幼病残,礼让女士;不讲粗话。
8、提倡健康娱乐。抵制封建迷信活动,拒绝黄、赌、毒。
遵法守规提醒
请您严格遵守境外旅游目的地有关国家法律法规,切勿从事象牙等濒危野生动植物及其制品交易或携带相关物品,避免因触犯法律损害自身利益。
邮件签约我们会将盖章的电子合同发送到您指定的电子邮箱,在收到邮件后请及时阅读合同及相关附件,并回复“已阅,同意签约”完成签约流程。
门市签约前往同程设在各城市的门店进行线下签约付款。
- 网上支付:
1、下载同程旅游APP进行预订支付.
2、登陆同程旅游网站进行预订支付. - 支持:
- 门市支付:
门市刷卡(为了您的支付方便和安全性,请优先选择刷卡支付)、转账支票,现金支付
- 根据中国海关总署颁布的2010年54号令,进境公民旅客携带在境外获取的个人自用进境物品总值在5000元以内(含5000元)的,海关予以免税放行。烟草制品、酒精制品、照相机、摄像机等20种商品不在免税范围内,敬请知晓。详情请点击。
- 根据新发布的《中华人民共和国禁止携带、邮寄进境的动植物及其产品名录》,将燕窝、新鲜水果、蔬菜、动物源性药材、转基因生物材料等列入严禁携带或邮寄进境项目,敬请知晓。更多信息,请点击。
- 旅游者擅自分团、脱团的,出境社有权反馈至相关行政机构,后续引发相关问题及责任由旅游者承担,且旅游者不得要求出境社退还任何费用。如旅游者未能随团返程或非法滞留的,导致出境社送签资质受到影响,或遭受行政处罚等,出境社有权向旅游者追偿因此产生的全部损失。
- 境外购物时请您务必谨慎,请在付款前仔细查验,确保商品完好无损、配件齐全并具备相应的鉴定证书,明确了解商品售后服务流程。购买后妥善保管相关票据。
- 为了您的安全起见,当您参加有一定危险性的室内或户外活动时,请务必了解当天的天气情况及您个人身体状况是否适宜参加此类项目。携程提醒您注意人身安全。
- 为了不耽误您的行程,请您按规定的时间和地点到码头办理游轮登船&出入境相关手续。关闸后将无法登船,请您注意。若乘客误船,需您承担相应责任。
- 旅游者应当遵守邮轮旅游产品说明及旅游活动中的安全警示要求,自觉参加并完成海上紧急救生演习,对有关部门、机构、邮轮方或旅行社采取的安全防范和应急处置措施予以配合。
- 在邮轮上自行安排活动期间,旅游者应认真阅读并按照邮轮方《每日须知》和活动安排,自行选择邮轮上的用餐、游览、娱乐项目等。在自行安排活动期间,旅游者应在自己能够控制风险的范围内活动,选择能够控制风险的活动项目,并对自己的安全负责。
- 旅游者在邮轮上、岸上观光途中及其他非正规渠道购买第三方产品,请选择正规售卖方,避免潜在的安全隐患。自行报名参加的第三方机构提供的项目,无论因何原因发生意外,我司将不承担由此产生的一切损失。
- 下岸观光需要参加邮轮公司组织的岸上游行程。
- 参考办理登船手续时间:建议启航前4个小时(当地时间)抵达邮轮码头,因邮轮通常于启航前2.5个小时关闸,请务必按船票上的时间准时登船。
- 邮轮上消费均以港币结算。船上任何消费、购物等均以记账方式(娱乐场除外),下船前请以本人名下的外币信用卡(Visa卡、万事达卡等)或现金结算。
- 乘客需要在进入旅行目的地国家前,提前确认目的地国家卫生服务部门的最新入境要求,如因此造成的航程受阻,爱达邮轮不承担任何责任。
- 为有效防止传染病跨境传播,保护您和他人健康,根据《中华人民共和国国境卫生检疫法》,请您按照中国海关要求,认真、如实填写《中华人民共和国出/入境健康申明表》,申报您的健康情况和旅行经历。如您目前身体有不适症状,请您尽早如实向船上工作人员报告,以便妥善处理。
- 特殊医疗需求申报:航程中需用注入身体使用的针剂(如胰岛素)的乘客,请开航前7 个工作日以上联系客服填写相关文件申报,严禁随意丢弃在客舱地板、垃圾桶或其他非专用容器内,违者船司将收取医用废物处理费1000港币并承担法律责任。
用户点评
期待您的游玩和点评~

1预订人点评审核通过后,可获得一定的立返奖金,返还至预订人立返账户,精华点评双倍返现;
2立返奖金可在同程客户端“我的-钱包-返现”中查看;
3自回团日期开始,点评时效为30天。逾期不可参与点评;
4立返账户无门槛提现,奖金自产生之日起有效期为60天,超时清零。


